Quelques précisions:
Le système sera intégré dans un boitier en aluminium de 115 x 65 x 28 avec pattes de fixation externes faisant un largeur hors tout de 139mm, comportera un afficheur graphique de 128 x 64 rétroéclairé, 3 commutateurs et un poussoir en face avant, tout ca étanche bien sur, face avant en LEXAN 4mm découpée laser.
L'intensité du rétroéclairage variera automatiquement suivant la luminosité ambiante.
1 commutateur de coupure générale qui coupera l'arrivée 12V et déconnectera la batterie 12V avec protection par fusible rearmable 4A.
1 commutateur pour une sortie 12V maxi 2A par fusible rearmable pour eclairage ou autre.
1 commutateur pour une sortie 12V maxi 2A par fusible rearmable pour pompe electrique ou autre.
1 bouton poussoir pour programmation et rappell de memorisation.
1 connecteur de raccordement
8 voies par vis pour toutes ces entrées et sorties en 12V a l'arriere du boitier
2 bornes pour l'entrée alimentation venant du régulateur de tension
2 bornes pour la batterie 12V (max 4A)
2 bornes pour la sortie 12V (max 4A)
2 bornes pour la pompe 12V (max 2A)
2 cosses faston 6,35 pour eclairage compatible avec connecteur 2 points FASTON)
1 autre bornier
12 voies de raccordement pour les entres/sorties a l'arriere du boitier
2 borne pour la prise de vitesse moteur par pince sur fil HT
3 bornes pour le capteur de ligne d'arrivée par boucle magnétique ou sonde infra rouge compatible ALFANO
2 pour le capteur de vitesse sur la roue arrière par ILS et aimant sur jante
2 bornes pour la sonde de température moteur
2 bornes pour un bouton poussoir déporte de commande chrono ou
autre a definir2 bornes pour une sortie powerjet electronique1 mini connecteur
9 points pour interfacage PC et reprogrammation du système a l'arriere du boitier
Fonctions:
Compteur de vitesse
Compte tour
Thermometre
Chronometre
Horloge
Enregistreur numerique vitesse ou/et regime moteur recupérable sur PC
Lapmaster sur sonde compatible ALFANO ou manuel
Mémorisation et rappel des maxi et/ou mini
Surveillance des entres sortie 12V
Niveau de batterie avec seuil d'alarme programmable
Vitesse + régime moteur + galet = glissement calculé en temps réel.
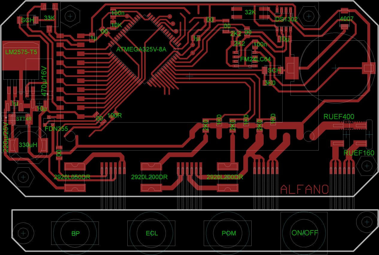
A base de microcontroleur ATMEL AVR, donc compatible ARDUINO, prix estimatif 80€.
Je mettrais en ligne tous les schéma, typon de CI et sources logicielles.

- ALFANO_01.jpg (214.53 Kio) Vu 25288 fois